Case Study

Hverdagshelten

Hverdagshelten is a mobile app designed to help people in financially vulnerable situations easily find free local offers and support schemes, all in one place. With a clear and welcoming experience, the app reduces stress, saves time, and empowers users to feel confident and more included in society.

Background

Economic vulnerability is not only about lack of money, it’s often about lack of overview and access. Today, support information is scattered across different websites, posters, and social media, often hidden behind complex language and bureaucracy. This fragmentation leads to:

  • missed deadlines
  • wasted time
  • increased stress
  • people not getting help they are entitled to

Our insight was clear: when life is already difficult, help should be easy. Hverdagshelten was created to restore dignity through simplicity.

 

Goal

Our goal was to design a centralized, user-friendly app where people can:

  • find free community resources such as food distribution, children’s activities, and cultural events
  • receive guidance on support schemes with clear steps
  • get reminders before important deadlines

We focused on ensuring:

  • accessibility
  • simplicity
  • and a sense of control in everyday life

 

Process

We followed a human-centered UX approach grounded in empathy and inclusion.

We conducted:

  • Literature review to understand the emotional and systemic challenges tied to economic vulnerability
  • Competitor analysis (NAV, municipalities, Facebook groups) to identify gaps like complex language and unclear navigation
  • User survey confirming the need for reminders, guidance, and better navigation of free offers

This resulted in key insights: People want help, but the system is too hard to navigate.

 

 

 

 

My Contribution in Design

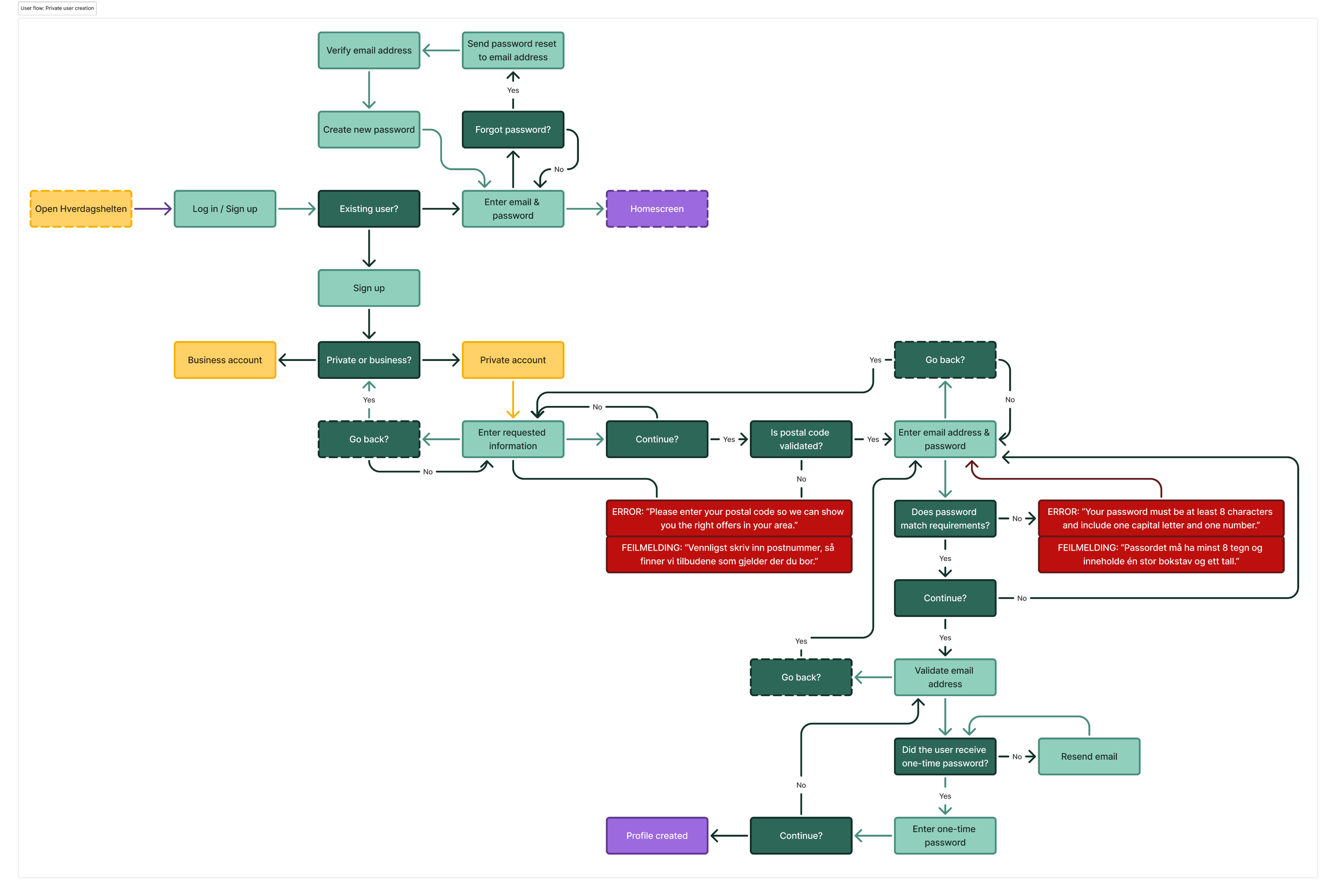
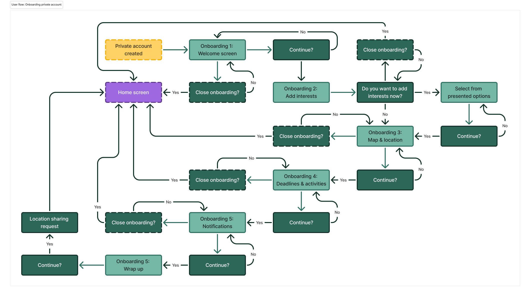
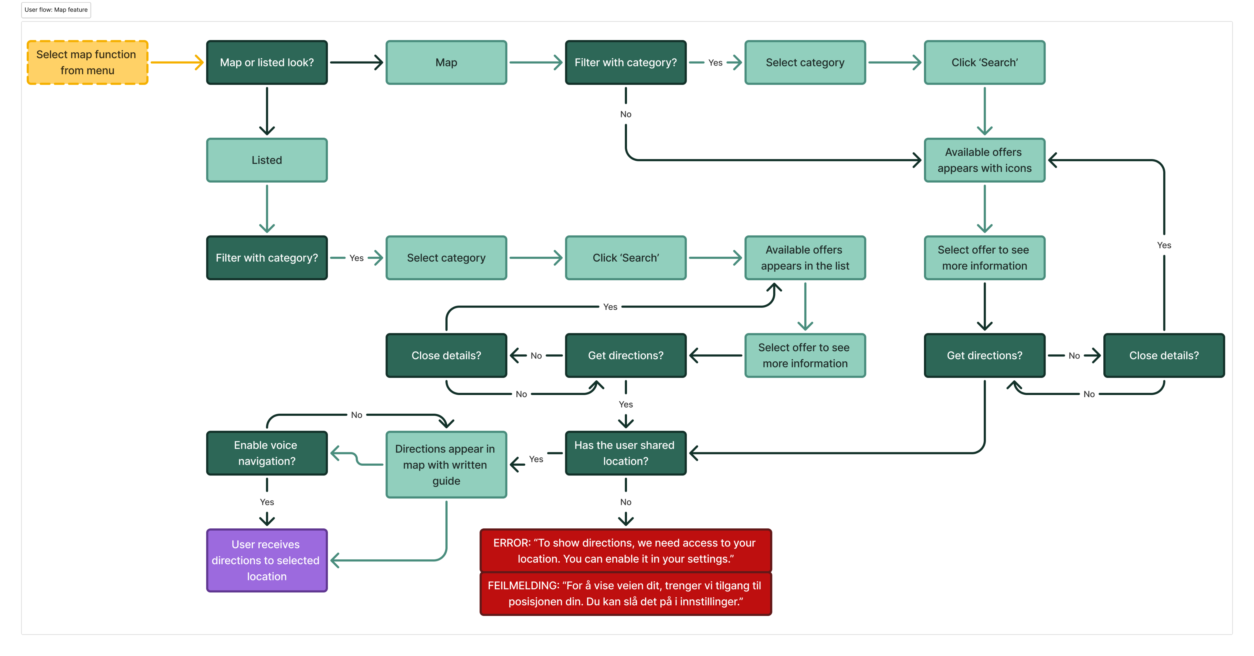
I contributed heavily to the private user experience, including:

  • User flows for exploring offers and navigating the app
  • Map feature to find and get directions to help nearby
  • Login, onboarding steps, and personalization (sharing location, category preferences, notifications)
  • Profile-related wireframes, connecting saved events and applications back to the user

I focused strongly on:

  • clear user guidance
  • flexibility in navigation
  • minimizing cognitive load

 

Testing & Iteration

Two rounds of usability testing guided improvements on:

  • navigation and clarity
  • onboarding completion flow
  • finding saved applications & events

Each iteration brought the product closer to becoming a stress-reducing daily helper.

 

What I Have Learned

This project deepened my understanding of accessibility as an emotional discipline, not just a technical one.

I learned how to design for reassurance:

  • how contrast helps reduce hesitation
  • how well-placed instructions build trust
  • how predictable layouts can calm the mind
  • and how clarity can empower users to feel capable, not confused

I also saw the power of real user feedback — how one person’s moment of confusion can inspire an entire design improvement that benefits hundreds. Most of all, I learned that accessible design isn’t a layer added at the end. It’s woven into every pixel from the beginning.

 

 

 

 

What I Have Learned

This project strengthened my skills in:

  • designing for users with high stress and low bandwidth
  • user flows that simplify complex information
  • wireframing and structuring onboarding for confidence-building
  • accessible communication grounded in real human needs

Most importantly, I learned that good UX is not just convenient, it can be life-changing. When a system supports people in vulnerable moments, design becomes a true everyday hero.

 

Case Study

Hverdagshelten

Hverdagshelten is a mobile app designed to help people in financially vulnerable situations easily find free local offers and support schemes, all in one place. With a clear and welcoming experience, the app reduces stress, saves time, and empowers users to feel confident and more included in society.

Background

Economic vulnerability is not only about lack of money, it’s often about lack of overview and access. Today, support information is scattered across different websites, posters, and social media, often hidden behind complex language and bureaucracy. This fragmentation leads to:

  • missed deadlines
  • wasted time
  • increased stress
  • people not getting help they are entitled to

Our insight was clear: when life is already difficult, help should be easy. Hverdagshelten was created to restore dignity through simplicity.

 

Goal

Our goal was to design a centralized, user-friendly app where people can:

  • find free community resources such as food distribution, children’s activities, and cultural events
  • receive guidance on support schemes with clear steps
  • get reminders before important deadlines

We focused on ensuring:

  • accessibility
  • simplicity
  • and a sense of control in everyday life

 

Process

We followed a human-centered UX approach grounded in empathy and inclusion.

We conducted:

  • Literature review to understand the emotional and systemic challenges tied to economic vulnerability
  • Competitor analysis (NAV, municipalities, Facebook groups) to identify gaps like complex language and unclear navigation
  • User survey confirming the need for reminders, guidance, and better navigation of free offers

This resulted in key insights: People want help, but the system is too hard to navigate.

 

 

 

 

My Contribution in Design

I contributed heavily to the private user experience, including:

  • User flows for exploring offers and navigating the app
  • Map feature to find and get directions to help nearby
  • Login, onboarding steps, and personalization (sharing location, category preferences, notifications)
  • Profile-related wireframes, connecting saved events and applications back to the user

I focused strongly on:

  • clear user guidance
  • flexibility in navigation
  • minimizing cognitive load

 

Testing & Iteration

Two rounds of usability testing guided improvements on:

  • navigation and clarity
  • onboarding completion flow
  • finding saved applications & events

Each iteration brought the product closer to becoming a stress-reducing daily helper.

 

Result

Hverdagshelten now makes it easy to find local offers and support schemes through:

  • a welcoming onboarding
  • clear content grouping
  • simplified step-by-step application help
  • accessible map and list views
  • reminders that prevent missed opportunities

Users gain:

  • dignity
  • overview
  • empowerment

Because help becomes visible, reachable and normal.

 

 

 

 

 

What I Have Learned

This project strengthened my skills in:

  • designing for users with high stress and low bandwidth
  • user flows that simplify complex information
  • wireframing and structuring onboarding for confidence-building
  • accessible communication grounded in real human needs

Most importantly, I learned that good UX is not just convenient — it can be life-changing. When a system supports people in vulnerable moments, design becomes a true everyday hero.

Case Study

Hverdagshelten

Hverdagshelten is a mobile app designed to help people in financially vulnerable situations easily find free local offers and support schemes, all in one place. With a clear and welcoming experience, the app reduces stress, saves time, and empowers users to feel confident and more included in society.

Background

Economic vulnerability is not only about lack of money, it’s often about lack of overview and access. Today, support information is scattered across different websites, posters, and social media, often hidden behind complex language and bureaucracy. This fragmentation leads to:

  • missed deadlines
  • wasted time
  • increased stress
  • people not getting help they are entitled to

Our insight was clear: when life is already difficult, help should be easy. Hverdagshelten was created to restore dignity through simplicity.

 

Goal

Our goal was to design a centralized, user-friendly app where people can:

  • find free community resources such as food distribution, children’s activities, and cultural events
  • receive guidance on support schemes with clear steps
  • get reminders before important deadlines

We focused on ensuring:

  • accessibility
  • simplicity
  • and a sense of control in everyday life

 

Process

We followed a human-centered UX approach grounded in empathy and inclusion.

We conducted:

  • Literature review to understand the emotional and systemic challenges tied to economic vulnerability
  • Competitor analysis (NAV, municipalities, Facebook groups) to identify gaps like complex language and unclear navigation
  • User survey confirming the need for reminders, guidance, and better navigation of free offers

This resulted in key insights: People want help, but the system is too hard to navigate.

 

 

 

 

My Contribution in Design

I contributed heavily to the private user experience, including:

  • User flows for exploring offers and navigating the app
  • Map feature to find and get directions to help nearby
  • Login, onboarding steps, and personalization (sharing location, category preferences, notifications)
  • Profile-related wireframes, connecting saved events and applications back to the user

I focused strongly on:

  • clear user guidance
  • flexibility in navigation
  • minimizing cognitive load

 

Testing & Iteration

Two rounds of usability testing guided improvements on:

  • navigation and clarity
  • onboarding completion flow
  • finding saved applications & events

Each iteration brought the product closer to becoming a stress-reducing daily helper.

 

Result

Hverdagshelten now makes it easy to find local offers and support schemes through:

  • a welcoming onboarding
  • clear content grouping
  • simplified step-by-step application help
  • accessible map and list views
  • reminders that prevent missed opportunities

Users gain:

  • dignity
  • overview
  • empowerment

Because help becomes visible, reachable and normal.

 

 

 

 

 

What I Have Learned

This project strengthened my skills in:

  • designing for users with high stress and low bandwidth
  • user flows that simplify complex information
  • wireframing and structuring onboarding for confidence-building
  • accessible communication grounded in real human needs

Most importantly, I learned that good UX is not just convenient, it can be life-changing. When a system supports people in vulnerable moments, design becomes a true everyday hero.